2012-11-06 16:58新浪游戏 > 新闻动态 > 网络游戏 >正文页

魔-盘丝洞

 
魔-狮驼岭 魔-魔王寨 魔-盘丝洞 魔-幽冥地府

  《神武》三大种族十二大门派,每个门派都是独一无二的,每个门派都能给你带来独特的人生体验!

  【魔族·盘丝洞】

  门派师傅:盘丝大仙

  收徒条件:魔族,女性

  门派特色:不受任何暗器伤害;被NPC击倒时,会被守护网守护而保留1点气血(每场战斗最多触发1次)

  门派描述:回眸一笑百媚生,六宫粉黛无颜色。在盘丝女妖如此销魂的魅影面前能有几人心如止水?盘丝洞弟子皆以姐妹相称协同作战,她们往往能利用自己的美貌勾魂摄魄。

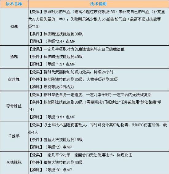
  【门派技能】

《神武》

  【门派法术】

《神武》
《神武》
《神武》

新浪简介 | About Sina | 网站地图 | 广告服务 | 联系我们 | 招聘信息 | 网站律师 | SINA English | 通行证注册 | 产品答疑


Copyright © 1996-2014 SINA Corporation, All Rights Reserved


新浪公司 版权所有